注意:访问本站需要Cookie和JavaScript支持!请设置您的浏览器! 打开购物车 查看留言付款方式联系我们
初中电子 单片机教材一 单片机教材二
搜索上次看见的商品或文章:
商品名、介绍 文章名、内容
首页 电子入门 学单片机 免费资源 下载中心 商品列表 象棋在线 在线绘图 加盟五一 加入收藏 设为首页
 商品分类
※ 电子制作套件 ※
入门初学套件· 单片机应用套件
无线对讲话筒· 数字钟数字电路
收音功放套件· 功放套件
电话门铃电平· 万用表电源
LED节能灯套件· 遥控开关报警
竞赛实训设计· 传感器类套件
贴片练习套件· 显示屏套件
※ 电子实验套件 ※
单片机编程器· 初学实验套件
单片机产品· 实验板元件
LCD模块下载· 面包板
※ 电子工具 ※
仪器仪表· 电钻/钻头
焊接固定· 镊钳螺丝刀
工具套装· 元件盒胶袋
※ 电子电路板 ※
万能线路板· 感光敷铜板
收音功放成品· 其它成品板
单片机类光板· 印刷电路光板
※ 电子元器件 ※
电阻· 电容
电位器可调电阻· 二极管
三极管· 发光二极管
可控硅· 场效应管
电感线圈· 晶振滤波器
蜂鸣压垫片· 保险管灯泡
数码管点阵· 继电器干簧管
※ 贴片元器件 ※
贴片二极管· 贴片电阻/容
贴片三极管· 贴片常用IC
贴片40/74系· 贴片电感开关
贴片单片机·
※ 五金塑胶线材 ※
开关· IC插座
插头插座· 杜邦插接件
旋钮· 热缩管
电动机· 电子导线
连接线· 散热片
螺丝弹簧· 电池盒扣
电子制作盒·
※ 集成电路IC ※
单片机芯片· CD40系列IC
配单片机IC· 74LS系列IC
74HC系列IC· 运放耦合器
收发功放IC· 电源稳压IC
音乐动物IC· LED芯片
※ 模组传感器 ※
特色传感模块· 无线模块开关
传感测试探头· 气温湿传感器
※ 日常电子产品 ※
电源变压器· 图书管资料
功放收音机· 其它产品
喇叭· 音响炮筒
※ 特价电子 ※
新品优惠· 特价商品
库存回收· 停止供货
当前位置: 首页 >>> 【图片版】 【图文版】 【文字版

注:为了提高网速,图片可能被压缩! 图片仅供参考!
智能光控感应小夜灯套件
商城价格:¥7.90 元  免费注册有礼送
贵宾价格:¥6.72 元  加入贵宾更优惠
单件重量:35 克(仅供参考,包装重量另计)
  货源充足 支持零售   加入收藏  我要评论
点这里将商品放入购物车 

如果您喜欢该商品,您可以放入购物车!当您选好商品后,您可以留下您的地址和电话并提交订单,本站会按顺序处理!

请您放心,提交订单并不表示必需购买。 提交订单仅仅是信息交流的一种方法,仅仅只代表了您临时的潜在需求,您完全可以决定不购买,并且不需要任何理由。

注:本站图片仅供参考!因各种原因,图片与实物不一定相符,不便之处敬请谅解!我们会尽快改良!

智能光控感应小夜灯套件:利用光敏电阻感测环境亮度,天黑了就点亮3个LED发光,产品比传统小夜灯省却开关部分,无须人手控制,发光部分采用LED,在亮度达到传统光管式小夜灯的同时,功耗更低,效果不错,欢迎在家试作。

产品特点:
1.节能:小夜灯采用当今最流行的LED技术,超低的用电量,低至1年仅耗1度电。
2.智能:温馨智能的光控开关,根据环境光线的明暗自动开关,光控智能开关。
3.美观:可爱诙谐的蘑菇造型,改变了传统灯具的古板形象增添生活情趣,让您感受大自然风情。
炫彩光控小夜灯为夜间提供一个微弱的照明,当房间光线变暗的时候,炫彩光控小夜灯会自动发出柔和的光线,而当光线变亮的时候,炫彩光控小夜灯会自动关闭,为夜间行动提供一定的方便,同时为您的梦乡停留在美好的那一刻。
温馨提示:
本款小夜灯只有中间的灯是七彩渐变的哦,旁边2个灯是暖光不变色哦。

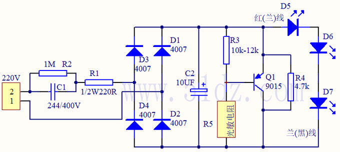
  电路工作原理:C1 R1阻容降压,R2为电容放电电阻,经过D1~D4全波整流后,C2滤波;三极管B极电压由R3和光敏电阻分压决定,当环境亮度足够时,R5阻值较小,B极电位较低,三极管不导通,LED熄灭,当环境亮度不足时,R5阻值升高,B极电压随之升高,达到3只LED串联压降+0.7V后,三极管导通,LED得电工作。D5和D7装的是发白光二极管,D6装的是七彩二极管;为他发光二极管焊接牢固本站已经经工厂的机器将发光二极管串联焊接了。大家就用电烙铁焊接也是可以的,不过不够牢固。

本套件配有纸质的说明:原理图,元件清单,制作说明,元件,印刷电路板等。安装无误,一次性成功,注意是接220V电,请大家注意安全。

 

装好成品如下图所示: 配的线的颜色不同,请注意根据自己颜色的线焊接谢谢。

印刷电路板如下图所示:

查看和发表评论
管理员一般会在8-48小时内回复,会删除无意义的留言以及重复留言,请保证留言标题清晰,内容明确!
1、评论不代表本站观点。 另外,即使是本站原创作品,本站也不保证内容绝对正确。
2、如果您拥有本文版权,并且不想在此处发表,请书面通知本站立即删除并且向您公开道歉!

2010年优惠大酬宾:凡在本商城免费注册并且提交订单购买商品者,本站都会例行赠送《电脑钻孔的万能线路板一》一块! 查看详情
本站协议 | 版权信息 |  关于我们 |  本站地图 |  营业执照 |  发票说明 |  付款方式 |  联系方式
深圳市宝安区西乡五壹电子商行——粤ICP备16073394号-1;地址:深圳西乡河西四坊183号;邮编:518102
E-mail:51dz$163.com($改为@);Tel:(0755)27947428
工作时间:9:30-12:00和13:30-17:30和18:30-20:30,无人接听时可以再打手机13537585389