| 注意:访问本站需要Cookie和JavaScript支持!请设置您的浏览器! • 打开购物车 • 查看留言 • 付款方式 • 联系我们 |
![]() |
| 首页 | 电子入门 | 学单片机 | 免费资源 | 下载中心 | 商品列表 | 象棋在线 | 在线绘图 | 加盟五一 | 加入收藏 | 设为首页 |
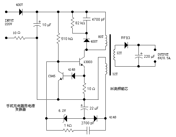
| 选择分类:当前分类——常用资料 相关联或者相类似的文章: 74系列芯片功能大全(665) ++ CMOS集成电路的工作原理 ++(662) 简单易作的自动充电器 (661) 常用资料下载(659) AT89C2051驱动步进电机的电路和源码(658) 电动自行车开关电源充电器电原理图(657) PM50/60数码智能语声电路开发系统 (657) 实用应急灯的制作 (649) MCU芯片引脚及主要特性(645) 十四位数码管动态扫描驱动程序(643) 简式镍镉电池充电器 (640) Protel99SE 内功心法 (638) 74系列集成电路的分类及区别 (636) 密封铅酸蓄电池的充电特性(636) BH1417F无线发射IC(634) 89C51-ISD4000语音单片机通用开发板(631) 用ISD器件实现现场语音分段录音与随机组合放音 (629) 200W稳压逆变电源(627) 与初学者谈低功耗设计(626) 步进电机14问(626) 首页 前页 后页 尾页 本站推荐: | 一款手机充电器用电源变换器电路 一款手机充电器用电源变换器电路
....这种充电器采用抑制振荡型开关电源,它的简单工作原理是把220v交流电整流滤波成峰值电压300v左右的三角波(滤波电容用的很小或干脆不用),利用开关管E极较大的电阻取出电压进行比较,在电源电压达200v左右时就使开关电源停振,加上此开关电源初级电流很小,开关管C极反峰电压也较低,因此可以使用Vceo大于300v的TO-92封装的小型开关管,以缩小体积降低成本。 1、 本站不保证以上观点正确,就算是本站原创作品,本站也不保证内容正确。 2、如果您拥有本文版权,并且不想在本站转载,请书面通知本站立即删除并且向您公开道歉! |
|
本站协议 |
版权信息 |
关于我们 |
本站地图 |
营业执照 |
发票说明 |
付款方式 |
联系方式
深圳市宝安区西乡五壹电子商行——粤ICP备16073394号-1;地址:深圳西乡河西四坊183号;邮编:518102 E-mail:51dz$163.com($改为@);Tel:(0755)27947428 工作时间:9:30-12:00和13:30-17:30和18:30-20:30,无人接听时可以再打手机13537585389 |