| 注意:访问本站需要Cookie和JavaScript支持!请设置您的浏览器! • 打开购物车 • 查看留言 • 付款方式 • 联系我们 |
![]() |
| 首页 | 电子入门 | 学单片机 | 免费资源 | 下载中心 | 商品列表 | 象棋在线 | 在线绘图 | 加盟五一 | 加入收藏 | 设为首页 |
| 选择分类:当前分类——电子制作 相关联或者相类似的文章: 怎样安装AT51编程板的USB转串口软件?(8206) 装在火柴盒里的悄悄听别人讲话的发射器(1999) 红外感应电子狗制作详解(1560) 台灯触摸开关(1560) ++ 带限流保护的可调稳压电源 (1331) 分立电子开关、OTL功放详解(1274) 用单片机控制字符型液晶显示模块(1249) 厨房定时器(1160) 电子制作专用微型模块盒子(1132) 性能可靠的60W石英灯用电子变压器(1091) 做梦机的制作(1078) 自己动手制作无线话筒(944) MA21小型电子调速器的制作(939) 500米无外壳四通道遥控模块(926) 关于“D40”最早的文章(907) 用三端稳压LM317制作的甲类功放(898) ++ 汽车电池电压监视器 ++(897) 电子小鸡(896) 简单实用的遥控开关(895) 简易电话机测试装置(889) 首页 前页 后页 尾页 本站推荐: | 关于“D40”最早的文章
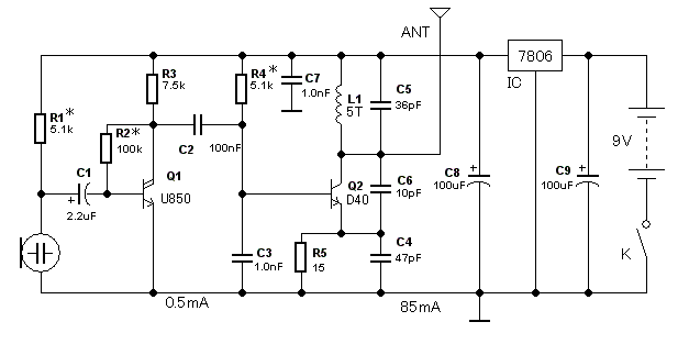
晓吴: 这是一篇刊登在《家电维修》1992年第7期上的文章,名叫《超远程无线话筒》,作者是李栋鑫,说是能在开阔地最远可以发射1.5kM。我看到这篇文章是在95年还是96年的时候,当时我真的对这管子是日思夜想,千方百计的想买到这个神奇的管子,但几年后我终于明白了些什么………… D40 这个管子最早初现在1992年《家用电器》刊登的一篇《超远程调频无线话筒》文章提到的,文章发表后,无线电爱好者无不为它神往,但确苦于没D40的参数,无法制做,正在吊足所有人胃口时,巧在这时,半年后又一篇《超远程调频无线话筒》一文答读者见刊,声称D40为特殊新型产品,并提供了该管的性能指标:D40 管是台湾敏通公司的产品,进口时型号已被抹去,电气参数BVCE0>9V、ft>280MHz、PCM:1W、ICM:150mA、β>120,声称据他们了解国内市场目前是不可能有买或替代品,只有他们有货可供,12.5元/只(相当与一只2SC1971的价)。 51DZ: 我完全相信D40、D60、DX0的管子(以后称D系列)全是炒作,或者用其它的管冒牌而来(不排除未来出现光刻的代替品,因为现在这些工艺也很普遍了) 现列出以下几点让大家再分析分析: 一、违反市场需求、市场规律的原则: 1、世界上这么多大型的晶体管厂家为什么不生产D系列?是不具备D系列的生产能力吗?还是不在意D系列的利润? 2、D系列说得再好,也只不过是一个管子,如果真有这样出众的性能,应用也是非常非常广的,对讲机、子母机等。 3、即然应用广,就会需求量大,进一步刺激晶体管厂家生产。结果,在众多的《晶体管手册》上也查不到参数。 二、技术含量不在管子上,纯属商业炒作。 1、本人是一个十几年的电子爱好者,无线发射的实验做了无数种、无数个。为什么本人仍用9018设计无线话筒套件,第一是9018便宜,第二是9018效果好。 2、至于距商和音质,我每次都用到过9018,不同批的9018在效果上会有小小差别,但都能调整到很好的效果。 3、在距离方面,这存在一个真空。你可以说发射距离有100米、1000米、10000米。 经过我更换不同的接收机接收本站的9元的无线话筒(90CM软电线做发射天线和接收天线,加3V电源,电流小于50MA时),距商大约在100米(6元钱一个的收音机)和2000米左右(借的朋友的一个收音头,仍用90CM的软电线做天线)。 我相信:如果将接收机灵敏度和选择性再提高的话,并配上跟着频率制作的八木天线的话,距离还会数十倍的增加。否则的话,美国在火星机器人上的无线电发射功率就还要增加100倍以上(相当于一个几十千瓦的广播电台的发射功率不算大吧,我相信目前的最大发射功率小于100瓦(它的发射功率肯定是可以根据信号强弱控制的) 由于我以前实验时是在没有干扰的家乡,现在在深圳这里,用稍好的收音机就能轻松的达到500米,因此,我们没敢写太远的距商,但是,实际上发射距离1KM,2KM是可以做得到的,不过我们并不号称1KM,2KM。 而D系列的产品如果真能轻松达到1KM,2KM的话,那么换用稍好的收音机就一定达到4KM,8KM,目前还没有那里有介绍,D 系列就有4KM,8KM。因此,我相信,D系列的管根本不存在,完全是在用比9018稍大功率一点的管在代替。 1、 本站不保证以上观点正确,就算是本站原创作品,本站也不保证内容正确。 2、如果您拥有本文版权,并且不想在本站转载,请书面通知本站立即删除并且向您公开道歉! |
|
本站协议 |
版权信息 |
关于我们 |
本站地图 |
营业执照 |
发票说明 |
付款方式 |
联系方式
深圳市宝安区西乡五壹电子商行——粤ICP备16073394号-1;地址:深圳西乡河西四坊183号;邮编:518102 E-mail:51dz$163.com($改为@);Tel:(0755)27947428 工作时间:9:30-12:00和13:30-17:30和18:30-20:30,无人接听时可以再打手机13537585389 |