注意:访问本站需要Cookie和JavaScript支持!请设置您的浏览器! 打开购物车 查看留言付款方式联系我们
初中电子 单片机教材一 单片机教材二
搜索上次看见的商品或文章:
商品名、介绍 文章名、内容
首页 电子入门 学单片机 免费资源 下载中心 商品列表 象棋在线 在线绘图 加盟五一 加入收藏 设为首页
本站推荐:
温控器的编程
文章长度[24235] 加入时间[2006/7/1] 更新时间[2026/1/11 18:37:20] 级别[3] [评论] [收藏]














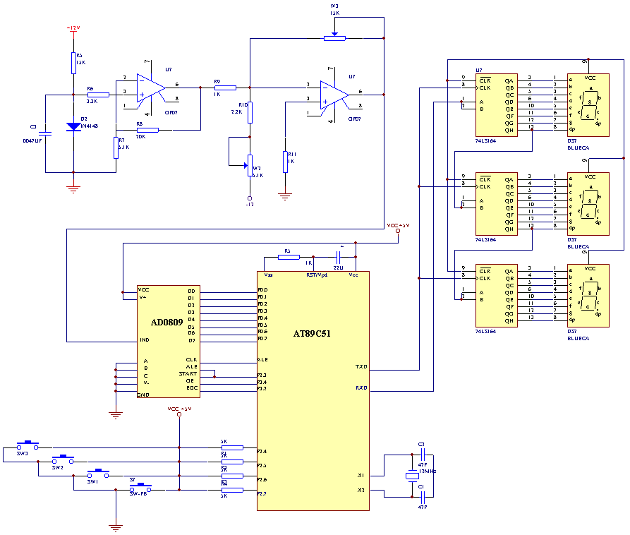
点此处看清晰电路图


   RS EQU  P2.0
              RW EQU  P2.1
              E  EQU  P2.2


              ORG 0000H
              LJMP START
              ORG 000BH
              LJMP YANT0
              ORG 001BH
              LJMP SLET1
              ORG 0050H


START:        MOV R0,#60H
              MOV R2,#32
CLEARDISP:    MOV @R0,#00H
              INC R0
              DJNZ R2,CLEARDISP
              MOV SP,#2FH
              MOV 20H,#00H
              mov r6,#64h
              mov r7,#14h
              MOV IE, #8AH
              MOV TMOD,#11H
              MOV TL0,#0B0H
              MOV TH0,#3CH
              MOV TL1,#0B0H
              MOV TH1,#3CH
              MOV 7EH,#18
              MOV 7DH,#05H
              MOV R2,#01H
              ACALL ENABLE
              MOV R2,#06H
              ACALL ENABLE
              MOV R2,#0CH
              ACALL ENABLE
              MOV R2,#38H
              ACALL ENABLE
              MOV R2,#01H
              ACALL ENABLE
              LCALL process
              LCALL DISPLAY
START1:       LCALL TEST
              MOV 75H,#10
STA1:         MOV 76H,#100
STA:          LCALL keyset
              LCALL process
              LCALL DISPLAY
              DJNZ 76H,STA
              DJNZ 75H,STA1
              SJMP START1



;;;;;;;;;;;;;;;;;;;;;;;;;;;;;;;;;;;;
;温度采集子程序
;R3存放采集数据
;7FH存放结果
;;;;;;;;;;;;;;;;;;;;;;;;;;;;;;;;;;;;;



TEST:         CLR A
              MOV R3,A
              MOV 7FH,A
              MOV P0,#0FFH
              MOV R5,#08H
              LCALL GATHER
              RET


GATHER:       SETB P2.3
              NOP
              NOP
              CLR P2.3
              NOP
              NOP
              NOP
              NOP
PWAIT:        JB P3.2,RMOVD
              AJMP PWAIT
RMOVD:        SETB P3.4
              MOV A,P0
              ADD A,R3
              MOV R3,A
              CLR P3.4
              JNC GAC
              INC B
GAC:          DJNZ R5,GATHER
              MOV R5,#03H


AVER:         CLR C
              XCH A,B
              RRC A
              XCH A,B
              RRC A
              DJNZ R5,AVER
              MOV 7FH,A


              MOV B,#30H
              DIV AB
              MOV 7FH,A
              MOV A,B
              CLR C
              CJNE A,#04H,WD1
WD1:          JC OUTG
              INC 7FH
OUTG:         RET


;;;;;;;;;;;;;;;;;;;;;;;;;;;
;睡眠子程序
;;;;;;;;;;;;;;;;;;;;;;;;;;;



SLET1:       push acc
             push psw
             clr tr1
             clr et1
             MOV TL1,#0B0H
             MOV TH1,#3CH
             djnz r6,outt1
             mov r6,#64h
             MOV A,70H
             SUBB A,#02H
             JZ  OUTT1
             INC 7EH
             INC 70H
             MOV A,7EH
             CJNE A,#30,OUTT1
             MOV A,70H
             CJNE A,#02H,OUTT1
             MOV 70H,#02H
outt1:       pop psw
             pop acc
             setb tr1
             setb et1
             reti


;;;;;;;;;;;;;;;;;;;;;;;;;;;
;延时关机子程序
;;;;;;;;;;;;;;;;;;;;;;;;;;;



YANT0:  push acc
        push psw
        clr tr0
        clr et0
        MOV TL0,#0B0H
        MOV TH0,#3CH
        djnz r7,outt0
        mov r7,#14h
 djnz 7Dh, outt0
        LCALL process
        lcall display
        mov r2,#01h ;清屏
        acall enable
        mov pcon,#02h
 outt0: pop psw
        pop acc
        setb tr0
        setb et0
        reti



;;;;;;;;;;;;;;;;;;;;;;;;;;
;按键子程序
;;;;;;;;;;;;;;;;;;;;;;;;;;


keyset: mov a,p2
        anl a,#0f0h
        cjne a,#0f0h,keyl0
        ret
keyl0:  LCALL dl10ms
        mov a,p2
        anl a,#0f0h
        cjne a,#0f0h,keyl1
        ret
keyl1: jnb acc.4,k4  ;睡眠
        jnb acc.5,k5  ;延时
        jnb acc.6,k16  ;>
        jnb acc.7,k17 ;<
         ret
    k16:ljmp k6
    k17:ljmp k7


k4:    jnb  p2.4,keyl1
 jb psw.1,k40
        setb tr1
        setb psw.1
        ret
   k40: mov r2,#01h ;清屏
        acall enable
    clr tr1
        clr psw.1
 mov r6,#64h
        MOV 70H,#00H
        ret
ke: ljmp keyl1


k5:     jnb  p2.5,ke
 jb f0,k50
 setb f0
K51:    LCALL process
        LCALL DISPLAY
        mov a,p2
        anl a,#0f0h
        cjne a,#0f0h,k511
        AJMP  K51
K511:   LCALL dl10ms
        mov a,p2
        anl a,#0f0h
        cjne a,#0f0h,K512
        AJMP K51
K512:   jnb acc.5,k55  ;确定
        jnb acc.6,k56 ;>
        jnb acc.7,k57 ;<
        sjmp k51
K56:    JNB P2.6,K512
        CLR C
        mov a,7DH
        add a,#05h
        mov 7DH,a
        subb a,#35
        jnz   k51
        mov 7DH,#05h
        ljmp k51
K57:   jnb p2.7,k512
        CLR C
        mov a,7DH
        subb a,#05h
        mov 7DH,a
        jnz k51
        mov 7DH,#30
        sjmp k51
K55:    jnb p2.5,k512
 setb et0
 setb tr0
        ljmp   start1
 k50:   mov r2,#01h ;清屏
        acall enable
  clr et0
 clr tr0
        clr f0
        mov r7,#14h
        mov 7Dh,#05h
        ret
 k6:   jnb  p2.6,lkeyl1
       jb psw.1,k61
       INC 7EH
       MOV A,7EH
       SUBB A,#30
       JNZ  K61
       MOV 7EH,#18
K61:   ret


lkeyl1:ljmp keyl1
k7:    jnb  p2.7,lkeyl1
       jb psw.1,k71
       dec 7Eh
       mov a,7Eh
       SUBB A,#17
       JNZ  k71
       MOV 7EH,#30
k71:   ret


 


;;;;;;;;;;;;;;;;;;;;;;;;;;;;;;;;;;;
;数据处理
;;;;;;;;;;;;;;;;;;;;;;;;;;;;;;;;;;;


process:        MOV R0,#7dh
                MOV R1,#71H
                MOV R2,#03H
PR1:            MOV A,@R0
                MOV B,#100
                DIV  AB
                MOV A,#10
                XCH A,B
                DIV AB
                SWAP A
                MOV @R1,A
                MOV A,B
                ORL A,@R1
                MOV @R1,A
                INC R0
                INC R1
                DJNZ R2,PR1
                MOV R0,#71H
                MOV R1,#77H
                MOV R2,#03H
PR2:            mov a,@r0
                anl a,#0f0h
                swap a
                ADD A,#30H
                mov @r1,a
                mov a,@r0
                inc r1
                anl a,#0fh
                ADD A,#30H
                mov @r1,a
                INC R0
                INC R1
                DJNZ R2,PR2
                 ret
;;;;;;;;;;;;;;;;;;;;;;;
;显示子程序
;;;;;;;;;;;;;;;;;;;;;;;


 


display:mov r2,#02h    ;   清屏
        acall enable
        mov r2,#54h
        acall able
        mov r2,#63h
        acall able
        mov r2 ,#3ah
        acall able
        MOV R2,7BH
        ACALL ABLE
        MOV R2,7CH
        ACALL ABLE
        mov r2,#87h
        acall enable
        mov r2,#54h
        acall able
        mov r2,#73h
        acall able
        mov r2,#3ah
        acall able
        MOV R2,79H
        ACALL ABLE
         MOV R2,7AH
        ACALL ABLE
        jnb psw.1,psw1
        mov r2,#8eh
        acall enable
        mov r2,#73h
        acall able
        mov r2,#6ch
        acall able
        mov r2,#65h
        acall able
        mov r2,#65h
        acall able
        mov r2,#70h
        acall able
psw1: jnb f0,pswf0
 mov r2,#0c0h
        acall enable
        mov r2,#74h
        acall able
        mov r2,#69h
        acall able
        mov r2,#6dh
        acall able
        mov r2,#65h
        acall able
  mov r2,#0c5h
 acall enable
 MOV R2,77H
        ACALL ABLE
 mov r2,#0c6h
        acall enable
 MOV R2,78H
        ACALL ABLE
pswf0:  ret


 


enable: mov p1,r2
 clr rs
        clr rw
 clr e
        acall wait
        setb e
        ret
wait:   mov p1,#0ffh
        clr  rs
        setb rw
wait1:  clr  e
        nop
        setb e
        jb  p1.7,wait1
        ret
able:  mov p1,r2
 setb rs
        clr rw
 clr e
 acall wait
 setb e
 ret
dl1ms:mov r3,#14H
dl1:   mov r4,#19H
dl2:   djnz r4,dl2
 djnz r3,dl1
 ret


dl10ms:mov r3,#200
dl10:   mov r4,#19H
   djnz r4,$
 djnz r3,dl10
 ret
        END

1、 本站不保证以上观点正确,就算是本站原创作品,本站也不保证内容正确。
2、如果您拥有本文版权,并且不想在本站转载,请书面通知本站立即删除并且向您公开道歉! 以上可能是本站收集或者转载的文章,本站可能没有文章中的元件或产品,如果您需要类似的商品请 点这里查看商品列表!
本站协议 | 版权信息 |  关于我们 |  本站地图 |  营业执照 |  发票说明 |  付款方式 |  联系方式
深圳市宝安区西乡五壹电子商行——粤ICP备16073394号-1;地址:深圳西乡河西四坊183号;邮编:518102
E-mail:51dz$163.com($改为@);Tel:(0755)27947428
工作时间:9:30-12:00和13:30-17:30和18:30-20:30,无人接听时可以再打手机13537585389